Introduction To Graph Theory
Is simple but not unsophisticated. We invite you to a fascinating journey into graph theory an area which connects the elegance of painting and the rigor of mathematics.
Introduction To Graph Theory 5th Edition Wilson Robin J
It is a pop.

Introduction to graph theory. Highly recommend this one. The book is really good for aspiring mathematicians and computer science students alike. But hang on a second what if our graph has more than one node and more than one edge.
Graph theory is a mathematical subfield of discrete mathematics. Graph theory was created in 1736 by a mathematician named leonhard euler and you can read all about this story in the article taking a walk with. Graph theory gives us both an easy way to pictorially represent many major mathematical results and insights into the deep theories behind them.
In graph theory we study graphs which can be used to describe pairwise relationships between objects. Graph theory introduction in the domain of mathematics and computer science graph theory is the study of graphs that concerns with the relationship among edges and vertices. Amazing introduction to graph theory.
The introduction of probabilistic methods in graph theory especially in the study of erdős and rényi of the asymptotic probability of graph connectivity gave rise to yet another branch known as random graph theory which has been a fruitful source of graph theoretic results. In fact it will pretty much always have multiple edges if it. A very brief introduction to graph theory.
Offered by university of california san diego. As part of my cs curriculum next year there will be some graph theory involved and this book covers much much more and it s a perfect introduction to the subject.
Introduction To Graph Theory 2nd Edition By West Solution Manual
Introduction To Graph Theory Douglas B West 9789332549654
Introduction To Graph Theory Dover Books On Mathematics 2
Solutions Manual For Introduction To Graph Theory 2nd Edition By West
Introduction To Graph Theory Walker 9788120321427 Amazon Com Books
Introduction To Graph Theory Dover Books On Mathematics Richard
Dover Books On Mathematics Introduction To Graph Theory By
A Gentle Introduction To Graph Theory By Xavier Sumba Towards
Buy Introduction To Graph Theory Book Gary Chartrand Ping Zhang
Introduction To Graph Theory Ebook By Richard J Trudeau
Introduction To Graph Theory Robin J Wilson Free Download
Introduction To Graph Theory Graphs Theory
Discrete Mathematics Introduction To Graph Theory Youtube
Solutions Manual For Introduction To Graph Theory 2nd Edition Trh
Introduction To Graph Theory Classic Version 2nd Edition Pearson
Introduction To Graph Theory And Its Implementation In Python
Https Encrypted Tbn0 Gstatic Com Images Q Tbn 3aand9gcrzvurhjht7twmf3m7cckutf0ob9kldtn60se68fxtlmi8fl Lb Usqp Cau
Get Started With Graph Theory A Brief Introduction By Kelvin
Introduction To Graph Theory Dover Books On Mathematics Richard
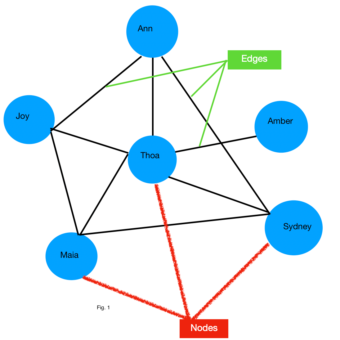
Introduction To Graph Theory 101 Thoa Shook Medium
Introduction To Graph Theory Third Edition By Robin J Wilson
Introduction To Graph Theory Richard J Trudeau 9780486678702
A Gentle Introduction To Graph Theory By Vaidehi Joshi Basecs
Fast Ship Introduction To Graph Theory 2e By Douglas B
9780582447035 Introduction To Graph Theory Hints Solutions
Introduction To Graph Theory Youtube
Introduction To Graph Theory Ebook By Richard J Trudeau
Introduction To Graph Theory 2nd West Solutions Manual
Introduction To Graph Theory Iversity Blog
Umsl Triton Store Introduction To Graph Theory
Introduction To Graph Theory 5 E E Valy Limited Online
Introduction To Graph Theory 9780273728894 Easybook Nu
Ppt Introduction To Graph Theory Powerpoint Presentation Free
Introduction To Graph Theory By Robin J Wilson
How To Think In Graphs An Illustrative Introduction To Graph
Introduction To Graph Theory Fourth Edition By Robin J Wilson
Ppt Introduction To Graph Theory Powerpoint Presentation Free
Introduction To Graph Theory By Richard J Trudeau Paperback
Posting Komentar
Posting Komentar