4 Steps Of Gram Staining
O counterstaining using safranin. O staining with crystal violet a water soluble dye.
2 Pracical Motility Gram Staining
Start studying what are 4 steps in gram stain.

4 steps of gram staining. The gram stain is a differential method of staining used to assign bacteria to one of two groups gram positive and gram negative based on the properties of their cell walls it is also known as gram staining or gram s method. Learn vocabulary terms and more with flashcards games and other study tools. Gram staining differentiates bacteria by the chemical and physical properties of their cell walls.
The staining involves 3 major steps processes that include. Gram stain or gram staining also called gram s method is a method of staining used to distinguish and classify bacterial species into two large groups. The steps in gram staining are.
Both gram positive and gram negative bacteria become directly stained and appear purple after this step. Due to the differences in the thickness of the peptidoglycan layer on the cell walls of these bacteria gram positive bacteria will retain the crystal violet stain after the de colorization process. The gram stain is named after the danish scientist hans christian.
The gram staining procedure involves four basic steps. Gram staining is a quick procedure used to look for the presence of bacteria in tissue samples and to characterise bacteria as gram positive or gram negative based on the chemical and physical properties of their cell walls. The procedure is named for the person who developed the technique danish bacteriologist hans christian gram.
Before ethanol treatment the purple colour in gram negative bacteria is mainly due to the staining of outer lipid layer and thin peptidoglycan wall with crystal violet. The gram stain procedure distinguishes between gram positive and gram negative groups by coloring these cells red or violet. On ethanol treatment lipids are dissolved in ethanol and peptidoglycan wall is very thin to hold the stain so gram negative bacteria lose violet colour.
Iodine the mordant this fixes the violet 3. Gram staining is a common technique used to differentiate two large groups of bacteria based on their different cell wall constituents. The gram stain should almost always be done as the first step in diagnosis of a bacteria infection.
O de colorization using ethanol acetone. Crystal violet added to the smear. Gram positive bacteria and gram negative bacteria the name comes from the danish bacteriologist hans christian gram who developed the technique.
A decolorizer made of acetone and alcohol. The bacteria are then treated with gram s iodine solution. This allows the stain to be retained better by forming.
The bacteria are first stained with the basic dye crystal violet.
Gram Staining Steps Microbiology Microbiology Study Medical
Gram Stain Global Indoor Health Network
Gram Staining Principle Procedure And Results Learn
Observing Bacteria Under The Microscope Gram Stain Steps Rs
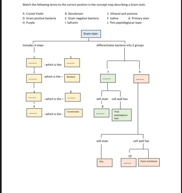
Solved Match The Following Terms To The Correct Position
Solved Steps In Gram Staining Fill Out The Table Step 1
Ex 8 Gram Stain Scientist Cindy
Https Encrypted Tbn0 Gstatic Com Images Q Tbn 3aand9gcrdzevc1izsssv 9lfptvchkhrr8eo48vkmniztpx46sarx Q4r Usqp Cau
Gram Staining Storyboard By Naeem
Staining Techniques In Microbiology
5 1 4 Frontload Gram Staining 2016 Youtube
Solved 1 For What Purpose S Is Gram Staining Used 2 N
Bacterial Characteristics Gram Staining Video Khan Academy
Simple Stains Gram Stain Ppt Download
Gram Staining I N Clinical Microbiology By Dr T V Rao Md
Small Things Considered The Gram Stain Its Persistence And Its
Lab Exercise 3 Heat Fixing And Gram Staining Youtube
Gram Staining Principle Procedure And Results Learn
Gram Staining Principle Procedure Interpretation Examples And
Day 03 Read Ebook Staining Microscopic Specimens Gram Staining
Biology Exams 4 U How Gram Stain Works Gram Staining Principle
Gram Positive Vs Gram Negative Technology Networks
Lab 5 Gram Stain Biol 2420 Diagram Quizlet
Http Qu Edu Iq Den Wp Content Uploads 2015 10 Gram Staining Pdf
Gram Staining Principle Procedure Interpretation And Animation
Solved Match The Following Terms To The Correct Position
Gram Staining Amrita University Youtube
Preparation Of A Smear Gram Stain Acid Fast Stain Ppt Video
What Is Gram Staining Definition Principle Process
Lecture 4 Microbe Cell St Fx Ii Cell Wall At University Of New
Solved Correctly Identify What Is Happening To The Cells
Gram Staining I N Clinical Microbiology By Dr T V Rao Md
Answered Name Date Lab Report 5 Gram Staining Bartleby
Lab 4 Differential Stains Of Bacterial Cell Walls Flashcards




Posting Komentar
Posting Komentar